You’ve decided to outsource your video editing. Smart move. But now you’re stuck on a question that trips up almost every creator and business owner: should you hire a video editing agency or a freelancer?
The honest answer isn’t “agencies are always better” or “freelancers are always cheaper.” It depends on your volume, budget, risk tolerance, and how much of your own time you’re willing to spend managing the process.
We’ve seen both sides. As a video editing agency, we’ve onboarded hundreds of clients who came from freelancer relationships — some great, some catastrophic. We’ve also lost potential clients to freelancers who were genuinely the right fit for their situation.
This guide compares video editing agencies and freelancers across every dimension that actually matters: cost, quality, reliability, scalability, management overhead, and long-term value. With real numbers and real scenarios.
What’s in This Guide
- Quick Side-by-Side Comparison
- Cost Breakdown: Agency vs Freelancer
- Quality and Consistency
- Reliability and Risk
- Scalability
- Management Overhead
- What Services Each Option Includes
- Real Market Data: Agency and Freelancer Pricing
- When a Freelancer Is the Right Choice
- When an Agency Is the Right Choice
- The Hybrid Approach
- How to Switch from Freelancer to Agency
- FAQ

The Quick Answer: Agency vs Freelancer at a Glance
Here’s the high-level comparison before we go deep:
| Factor | Freelancer | Agency |
|---|---|---|
| Cost per video | $150–$500 | $200–$600 (retainer-based) |
| Monthly cost (8 videos) | $1,200–$4,000 | $2,000–$5,000 |
| Turnaround time | 3–7 days | 1–3 days |
| Backup editor | ❌ None | ✅ Team coverage |
| Project management | ❌ You manage | ✅ Dedicated PM |
| Quality control | Self-review | Multi-layer QC |
| Motion graphics | Extra cost or unavailable | Usually included |
| Scalability | Limited by 1 person’s capacity | Flexible — add team members |
| Your management time | 5–15 hrs/month | 1–3 hrs/month |
| Best for | Low volume, tight budget | Consistent output, scaling content |
Cost Breakdown: What You Actually Pay
Let’s move past sticker prices and talk total cost of ownership. Because the number on the invoice is never the whole story.
Freelancer Costs: The Full Picture
A mid-tier freelance video editor charges $30-$75/hour or $200-$400 per YouTube video. That looks attractive on paper. But here’s what the invoice doesn’t show:
- Your time finding them: 5-20 hours vetting portfolios, doing test projects, and interviewing candidates. If they don’t work out, you repeat this cycle.
- Your time managing them: Writing detailed briefs, reviewing rough cuts, explaining revisions, tracking deadlines. Budget 5-15 hours per month depending on volume.
- Revision costs: Most freelancers include 2-3 rounds. Need more? That’s $50-$100 per additional round — or a strained relationship.
- Tool access: Stock footage licenses, music libraries, cloud storage for file transfer. Add $50-$200/month.
- The re-onboarding tax: Every time you switch freelancers (average freelancer-client relationship lasts 4-6 months), you spend 2-4 weeks re-teaching your brand, style, and workflow. That’s 10-20 hours of productivity lost per transition.
Agency Costs: What’s Included in the Retainer
Agency retainers range from $495/month (budget subscription services like Vidchops) to $5,000+/month (premium agencies like Increditors). But that monthly number typically includes:
- Dedicated editor(s) who learn your brand
- Project manager handling scheduling and communication
- Quality control reviewer catching issues before you see them
- Motion graphics and color grading (at premium tiers)
- Licensed stock footage and music libraries
- Backup coverage if your editor is unavailable
- File management and asset organization
True Cost Comparison: 8 YouTube Videos Per Month
| Cost Component | Freelancer | Budget Agency | Premium Agency |
|---|---|---|---|
| Editing fees | $2,400 ($300 × 8) | $995/mo (Vidchops Pro) | $3,500–$5,000/mo |
| Motion graphics | $400–$800 extra | Limited/none | Included |
| Stock assets | $100–$200/mo | Basic included | Included |
| Your management time | 10 hrs × $100/hr = $1,000 | 4 hrs × $100/hr = $400 | 2 hrs × $100/hr = $200 |
| Revision overruns | $200–$400 | $0 (unlimited) | $0 (unlimited) |
| Missed deadline cost | $200–$500 (delayed content) | $100 (rare) | $0 (SLA-backed) |
| True monthly cost | $4,300–$5,700 | $1,495–$1,895 | $3,700–$5,200 |
The surprise: a premium agency and a mid-tier freelancer end up costing nearly the same when you account for hidden costs. The difference is what you get for that money — and how many hours of your life you spend in project management mode instead of creating content.
Budget subscription agencies like Vidchops ($495-$995/month) appear much cheaper. And they are — for basic editing. But they come with trade-offs in quality, turnaround, and creative capability that we’ll break down in the quality section below.
Quality and Consistency: Where the Gap Shows
A talented freelancer can absolutely produce agency-quality work on any individual video. The question is: can they maintain that quality across 8, 12, or 20 videos per month, every month, for a year?
The Freelancer Quality Problem
Freelancers are individuals. They get tired. They take on too many clients. They have personal emergencies. They lose motivation. None of this is a character flaw — it’s just the reality of being a single point of dependency.
When Trade with Pat, a finance-focused content creator, came to us, he’d been through three freelancers in under a year. Each one started strong. By month two or three, the quality would dip — missed audio issues, sloppy color matching, slower turnaround. The pattern wasn’t that he was hiring bad editors. It was that no single person could sustainably deliver the volume and consistency he needed week after week.
Common freelancer quality issues at scale:
- Style drift: Without QC oversight, editing style slowly changes over months. One video has aggressive cuts, the next is paced completely differently.
- Burnout-driven shortcuts: When an editor is overwhelmed, they skip the details — B-roll selection gets lazy, color grading becomes “auto-correct,” sound design disappears.
- Single-skill limitation: Your freelancer might be excellent at cuts and pacing but mediocre at motion graphics. An agency gives you a motion designer, a colorist, and an editor working together.
The Agency Quality Advantage
Agencies maintain quality through systems, not individual heroics:
- Quality control layers: Your editor’s work gets reviewed by a senior editor or creative director before you ever see it. This catches 80% of issues that would otherwise become your revision notes.
- Brand guidelines documentation: Your style, pacing preferences, color palette, and music choices are documented and shared across the team. New editors can deliver on-brand work from day one.
- Specialist access: Need custom motion graphics for one video? The agency routes it to their animation specialist. A freelancer would either struggle through it or outsource it themselves (adding cost and delays).
- Feedback loops: Agencies track revision patterns and proactively adjust. If you’ve asked for tighter pacing three times in a row, a good agency updates the brief — a freelancer might just keep making the same mistake.

Reliability and Risk: What Happens When Things Go Wrong
This is the factor that rarely shows up in pricing comparisons but ends up being the most expensive when it goes sideways.
The Freelancer Single-Point-of-Failure Problem
Your freelancer gets sick. Your freelancer’s laptop breaks. Your freelancer gets a full-time job offer and gives you two weeks’ notice. Your freelancer just… stops responding.
All of these are common. A 2024 survey by Upwork found that 34% of freelancer-client relationships end unexpectedly, with the client scrambling to find a replacement within weeks. In the YouTube content world, that means missed upload schedules, inconsistent content, and algorithmic penalties from irregular posting.
We’ve onboarded clients who came to us mid-crisis: a freelancer disappeared three days before a product launch video was due. A freelancer delivered a final version that was unusable, with no time to redo it. A freelancer took on a bigger client and started deprioritizing their work.
How Agencies Handle Risk
At Increditors, every client has a primary editor and at least one backup editor who’s familiar with their brand. If the primary editor is unavailable — for any reason — the backup steps in with minimal disruption. This isn’t a premium add-on; it’s baked into how agencies operate because team-based models inherently provide redundancy.
Additional risk mitigation agencies provide:
- SLAs (Service Level Agreements): Contractual turnaround commitments. If we say 48 hours, it’s 48 hours. Freelancers rarely offer this kind of binding commitment.
- Escalation paths: If something isn’t right, you escalate to a project manager or creative director — not just hope your freelancer fixes it.
- Institutional knowledge: If an editor leaves the agency, they don’t take your brand guidelines and preferences with them. That knowledge lives in the agency’s systems.
- Insurance: Professional agencies carry liability insurance. If something goes wrong, there’s recourse. A freelancer in another country? Good luck.
Risk Comparison Matrix
| Risk Scenario | Freelancer Impact | Agency Impact |
|---|---|---|
| Editor gets sick for a week | All work stops. You scramble. | Backup editor takes over. Minimal delay. |
| Editor quits/disappears | 2-6 weeks to find + onboard replacement | New editor assigned within days, already trained on your brand |
| Quality drops on a deliverable | You catch it (or don’t). Awkward conversation. | QC catches it before delivery. Process adjusts. |
| Volume spike (need 2x output) | Editor can’t handle it. You hire a second freelancer. | Agency allocates additional team resources. |
| Deadline missed | Upload delayed. No recourse. | SLA kicks in. Credits or expedited delivery. |
Scalability: Growing from 4 Videos to 40
When you’re producing 2-4 videos per month, a freelancer works fine. But what happens when your channel grows and you need to scale to 8, 16, or 40+ pieces of content per month?
Freelancer Scaling Limits
A single freelancer can typically handle 6-10 videos per month before quality or turnaround starts slipping. Beyond that, you need to:
- Hire a second freelancer (double your management overhead)
- Hope both freelancers produce consistent quality (they won’t — different editors, different styles)
- Become a de facto project manager coordinating between multiple contractors
- Deal with different invoicing, different communication tools, different revision processes
We’ve seen creators try to manage teams of 3-4 freelancers. They end up spending more time managing than creating. At that point, they’ve accidentally built a poorly-run agency with themselves as the unpaid operations director.
Agency Scaling: Built for It
Scaling is what agencies are designed to do. When you need more content, the agency adds editors to your team — already trained, already integrated into the workflow, already familiar with the quality standards.
eSafety, an educational organization we work with, started with us at 4 videos per month. As their content strategy expanded across multiple platforms, they needed YouTube long-form, short-form clips, and social media cuts — all maintaining a consistent professional tone. We scaled their team from one editor to three without them changing a single thing about their workflow. Their point of contact stayed the same. Their brief format stayed the same. The output tripled.
That’s what agency infrastructure provides: you scale by adjusting a number in your retainer, not by rebuilding your entire production pipeline.
Outgrowing Your Current Setup?
Whether you’re producing 4 videos or 40, we’ll build a team around your exact content needs. Same-week onboarding, dedicated editors from day one.
Management Overhead: Your Hidden Time Cost
This is the factor most people underestimate — and it’s often the deciding one.
Managing a Freelancer: What It Actually Involves
Every video you outsource to a freelancer requires:
- Brief creation (15-30 min): Write detailed editing notes, timestamp key moments, specify music preferences, list graphics needed.
- File transfer (10-20 min): Upload raw footage, organize assets, share links.
- First draft review (30-60 min): Watch the full video, take timestamped notes, write revision requests.
- Revision review (15-30 min per round): Check each revision was implemented correctly.
- Communication (15-30 min): Back-and-forth messages clarifying notes, answering questions, coordinating schedules.
Total: 1.5-3 hours per video of your time. At 8 videos per month, that’s 12-24 hours — three full workdays — spent on project management instead of content creation, business development, or literally anything else.
Managing an Agency: What It Actually Involves
- Brief submission (5-10 min): Drop footage into the shared workspace with minimal notes. Your dedicated editor already knows your style.
- Review (15-20 min): Watch the QC’d draft. It already went through internal review, so you’re catching preferences, not errors.
- Revision notes (5-10 min): Usually minor — “make the intro 2 seconds shorter” not “the audio is out of sync.”
Total: 25-40 minutes per video. At 8 videos per month, that’s 3-5 hours. One afternoon instead of three full days.

What Services Each Option Typically Includes
Beyond basic video editing, here’s what you can expect from each model:
| Service | Freelancer | Budget Agency | Premium Agency |
|---|---|---|---|
| Basic editing (cuts, transitions) | ✅ | ✅ | ✅ |
| Color correction | ✅ Basic | ✅ Basic | ✅ Advanced grading |
| Audio mixing/noise reduction | ⚠️ Basic | ✅ | ✅ Professional |
| Motion graphics | ❌ or extra | ⚠️ Limited | ✅ Custom |
| Thumbnails | ❌ Usually separate | ⚠️ Some include | ✅ Included |
| Short-form clips from long-form | $50-$100 each extra | ⚠️ Separate tier | ✅ Bundled |
| Sound design/SFX | ❌ | ❌ | ✅ |
| Cinematic color grading | ❌ Specialist needed | ❌ | ✅ |
| VFX/animation | ❌ | ❌ | ✅ In-house team |
| Project management | ❌ You are the PM | ⚠️ Dashboard/portal | ✅ Dedicated PM |
| Strategy/content consulting | ❌ | ❌ | ✅ Some include |
The service breadth is where agencies provide disproportionate value. A single freelancer is, by definition, a generalist. They might be strong at editing and decent at color correction, but asking them to also deliver motion graphics, thumbnails, and short-form clips is asking one person to be five specialists. Agencies distribute this across team members who each excel at their piece.
Real Market Data: What Agencies and Freelancers Actually Charge
Let’s get specific with named services and their current pricing, so you can benchmark against actual market options.
Agency Pricing Landscape (2026)
| Agency | Starting Price | Videos Included | Turnaround | Key Features |
|---|---|---|---|---|
| Vidchops | $495/mo | 4 videos | 1-2 business days | Budget-friendly, thumbnails, channel services |
| beCreatives | $899/mo | Unlimited requests (1 at a time) | Variable | Stock library, 14-day money-back, repurposing tool |
| Tasty Edits | $278/video | Custom packages | 48 hours | Dedicated team, royalty-free assets, channel management |
| VeedYou | $899/mo | 5 long-form or 20 shorts | 2-3 business days | Unlimited revisions, stock music, dedicated editor |
| Video Husky | $849/mo | Unlimited requests | 1-3 days | Direct upload, shorts exports, dashboard |
| Increditors | $2,500/mo | Custom (team-based) | 24-48 hours | Dedicated team, VFX, motion graphics, PM, full QC |
Freelancer Pricing Landscape (2026)
| Platform/Source | Per-Video Range | Hourly Range | Typical Quality |
|---|---|---|---|
| Fiverr (budget tier) | $50–$200 | $10–$30 | Basic cuts, templates |
| Upwork (mid-tier) | $150–$400 | $25–$60 | Professional, platform-aware |
| Referral/portfolio (senior) | $300–$800 | $60–$120 | Expert-level, strategic |
| Specialist (VFX/animation) | $500–$2,000+ | $80–$150+ | Broadcast/film quality |
The interesting gap: a “good” freelancer (Upwork mid-tier, $300/video) and a budget agency (Vidchops at $124/video effective rate) have a meaningful price difference. But a good freelancer ($300/video) and a mid-tier agency (Tasty Edits at $278/video, beCreatives at ~$180/video effective) are remarkably close — with the agency including project management, revisions, and backup coverage that the freelancer doesn’t.
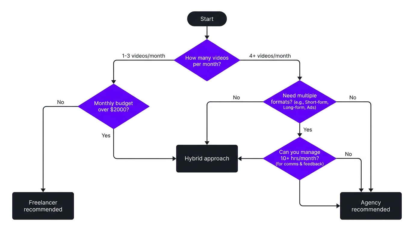
When a Freelancer Is the Right Choice
Despite everything we’ve covered, there are legitimate scenarios where a freelancer is the better option:
1. You’re Producing 1-3 Videos Per Month
At low volume, the agency overhead model doesn’t provide enough advantage to justify the minimum retainer. A reliable freelancer at $250-$400 per video makes sense when you only need a handful per month.
2. You’re on a Tight Startup Budget
If your total content budget is under $1,000/month, most agencies aren’t built for you. A Fiverr editor at $100-$200 per video gets you started. Just understand the quality ceiling and plan to upgrade as revenue grows.
3. You’ve Found a Unicorn
Some freelancers are genuinely exceptional — they communicate proactively, hit every deadline, match your style intuitively, and price fairly. If you’ve found one, hold onto them. But recognize that you’re building on a single dependency, and have a backup plan.
4. You Need Highly Specialized Work
If you need a specific style (documentary, cinematic short film, animation) for a one-off project, a freelancer who specializes in that exact format might outperform a generalist agency team.
5. You Enjoy the Hands-On Process
Some creators want deep involvement in the edit. They enjoy reviewing rough cuts, discussing creative choices, and fine-tuning every transition. A freelancer relationship accommodates that better than an agency workflow that’s designed for efficiency.
When an Agency Is the Right Choice
1. You’re Producing 4+ Videos Per Month Consistently
This is the volume threshold where agency infrastructure starts paying for itself. Dedicated editors, streamlined workflows, and reduced management time create real ROI at 4+ videos per month.
2. You Need Multi-Format Content
If your content strategy includes YouTube long-form, Shorts, Reels, TikTok, and potentially podcast clips — you need a team, not a person. An agency provides the multi-format capability without you hiring three different freelancers.
3. Consistency Is Non-Negotiable
For brands, enterprise clients, and creators with sponsorship obligations, missing deadlines or delivering inconsistent quality isn’t just annoying — it’s a contractual and reputational risk. Agency SLAs provide the guarantee freelancers can’t.
4. You Want to Scale
If you’re planning to go from 4 videos per month to 12 to 20 over the next year, building with an agency means scaling is a conversation, not a crisis. You won’t need to rebuild your entire editing pipeline at each growth stage.
5. Your Time Is Your Most Valuable Asset
If saving 10-15 hours per month of management overhead matters to you — because you could spend those hours on content creation, audience building, sponsorship outreach, or product development — the agency model pays for itself through time savings alone.
This was the deciding factor for Riley Coleman. As a growing YouTuber, every hour he spent managing editors was an hour he wasn’t spending on content research, filming, or audience engagement. Switching to our dedicated team model gave him back 15+ hours per month and improved his video quality simultaneously — a combination that fueled his channel’s growth trajectory.

The Hybrid Approach: Best of Both Worlds?
Some creators and businesses use a hybrid model — and it can work well when structured correctly.
How the Hybrid Model Works
- Agency for core content: Your weekly YouTube videos, the content that drives revenue and growth, goes through your agency team for maximum consistency and reliability.
- Freelancer for overflow or specialized work: One-off projects, experimental formats, or seasonal spikes go to a freelancer you maintain a relationship with.
When This Makes Sense
- You produce 8 regular videos per month (agency) but occasionally need event coverage or a special brand video (freelancer specialist)
- You’re transitioning from freelancer to agency and want to maintain your existing freelancer for backup
- Your budget covers an agency for YouTube content but not for every social media clip — a cheaper freelancer handles the simpler stuff
When It Doesn’t
If you’re splitting your core content between a freelancer and an agency, you’ll get inconsistent results. Your audience notices when every other video looks and feels different. Pick one primary production partner for your main content and use the other for overflow only.
How to Switch from Freelancer to Agency (Without Losing Momentum)
If you’ve decided an agency is the right move, here’s how to transition smoothly:
Step 1: Document Everything Your Freelancer Knows
Before you transition, extract all the implicit knowledge your freelancer has built up: your preferred pacing, music style, font choices, color preferences, intro/outro format, graphic templates. Write it into a brand guidelines document. This becomes your agency onboarding packet.
Step 2: Overlap by One Month
Don’t cut your freelancer loose on day one. Run both in parallel for a month. Have the agency edit while your freelancer continues with their regular work. Compare outputs and provide feedback to the agency based on what your freelancer gets right.
Step 3: Provide Examples, Not Just Instructions
Send your new agency team your 5 best-edited videos with notes on what made them great. “I want pacing like this video, color grading like that one, and graphics similar to these” is more effective than any written brief.
Step 4: Front-Load Feedback in Week 1
The first 2-3 videos will require more revision notes than normal. That’s expected and productive — you’re calibrating the team to your standards. By video 4-5, the notes should drop dramatically.
Step 5: Trust the System
The biggest adjustment is going from micro-managing every cut to trusting a team with a QC process. Let the system work. If something isn’t right, flag it to your PM and let them resolve it — don’t try to direct-message individual editors the way you would a freelancer.
Ready to Make the Switch?
We onboard new clients in under a week. Bring your brand guidelines (or we’ll help you build them) and see the difference a dedicated team makes.
Frequently Asked Questions
For consistent, high-volume content (4+ videos/month), agencies typically deliver better results due to team redundancy, project management, and quality control layers. Freelancers can be better for occasional, low-budget projects where you don’t mind managing the process yourself. The right choice depends on your volume, budget, and how much management time you’re willing to invest.
Freelancers charge $25-100/hour or $150-500 per video. Agencies range from $495/month (budget subscriptions like Vidchops) to $5,000+/month (premium agencies like Increditors). When you factor in management time, revisions, and reliability costs, agencies often deliver better cost-per-quality at 4+ videos per month.
Switch when you’re producing 4+ videos per month, spending more than 5 hours/week managing your editor, experiencing missed deadlines or quality drops, or need multiple content formats (long-form + shorts + thumbnails) from the same team. Also consider switching if you’ve gone through 2+ freelancers in a year due to reliability issues.
Individual freelancers can absolutely match agency-level editing skill on a per-video basis. What they can’t replicate is the system: backup editors, project managers, quality control reviewers, and multi-specialist teams. Quality consistency over months and years is where agencies pull ahead.
The top risks are: no backup if the editor gets sick or quits (single point of failure), inconsistent turnaround times during busy periods, style drift without QC oversight, heavy management burden on you, and difficulty scaling up volume quickly when your content needs grow.
Yes. Most premium agencies assign a dedicated editor who learns your brand, style, and preferences — providing the personal touch of a freelancer relationship with the backup coverage, QC layers, and project management of a team. At Increditors, dedicated editors are standard on all retainer plans.
Get a Side-by-Side Quote
Tell us what you’re currently paying (freelancer or agency) and we’ll show you exactly how our model compares — same volume, same formats, transparent pricing.
Pricing data reflects 2026 market rates from publicly available sources including Vidchops, Tasty Edits, beCreatives, VeedYou, Upwork, and Fiverr. Individual rates may vary. For current Increditors pricing, visit our pricing page or schedule a call.